Sign In | Join Free | My wneducation.com
China Shenzhen Yideyi Technology Limited Company logo
Shenzhen Yideyi Technology Limited Company
Shenzhen Yideyi Technology Limited Company
Active Member

5 Years

Home > PCB Assembly Service >

Small Batch Pcb Fcc Test Prototype Circuit Board Assembly

Shenzhen Yideyi Technology Limited Company
Contact Now

Small Batch Pcb Fcc Test Prototype Circuit Board Assembly

  • 1
  • 2
  • 3

Brand Name : YDY

Model Number : Y-018

Certification : CE ROHS FCC

Place of Origin : China

MOQ : 1pcs

Price : Negotiable

Payment Terms : L/C, D/A, D/P, T/T, Western Union, MoneyGram

Supply Ability : 50000pcs/month

Delivery Time : 1-15 work days

Packaging Details : PCB: Vacuum Packing / PCBA: ESD Packing

Item : Ems Pcba Fast Pcb Assembly Service Fabrication Prototyping Service

Layer : 1-60 layer

Solder mask : Green. Red. Blue. White. Black.

Min. line width : 0.10mm(4mil)

Copper Thickness : 1/2OZ 1OZ 2OZ 3OZ

Board Thickness : 1.6mm

Service : Finished product assembly

Application : Medium and Small Projects

Contact Now

Ems Pcba Fast Pcb Assembly Service Fabrication Prototyping Service

Shenzhen Yideyi Technology Co., Ltd. offers one - stop PCB manufacturing and PCB assembly services in China.Specializing in prototype assembly and small-volume production.

We can support your research and development efforts and meet your fast life cycles.We have set a separated department where the exclusive production planner will follow your orders production to meet the requirements of Rapid Prototyping and Quick Turn PCB.
We has been establishes quality system with ISO9001 and strictly implements the IPC class III standard to inspect the quality.100% inspectionincludes electric test and AOI inspection. It can carry out high voltage test, impedance test,microsection ,weldability test and otherprofessional tests to keep up with more demands from users of high-tech products.

What are the main services of us?

1.PCB manufacture and PCB assembly service (OEM/ODM )

Including Circuit Board Design, printed circuit board layout, IC programming, PCB board and PCBA prototyping, components sourcing,
surface-mount assembly, through-hole assembly, inspection, function test

2.Finished product manufacture: Electronic PCBA+Housing+Package: ( Turnkey or one-stop service )

We can help customer to coordinate his plastic part and molding enclosure supplier to finish the housing parts in time and then finish the product
final assembly in our factory and delivery the product to customer in time.

3.DNA file and After-sale service:

a)We sign NDA file to protect your design safety.

b)Define warranty period in the contract.

c)Within the warranty period, free maintenance or replacement of parts for the products, if any quality problem.

d)Beyond the warranty period ,charge for maintenance material only.

If products can not be repaired any more, we throw them away reasonably, protecting environment is everyone’s responsibility.

Our Advantage:

1. Free programming and free functional test, free package.

2. High quality: IPC-A-610E standard, E-test, X-ray, AOI test, QC, 100% funtional test.

3. Professional service. ISO SMT and through hole assembly, over 10 years experience.

4. Certification for electronics: UL, 94v-0, CE, SGS, FCC, RoHS, ISO9001:2008, ISO14001

5. Warranty period for PCBA: 2 years.

6. Fast quote

7. competitive price

Production Requirement for pcb assembly:

1.Gerber Files (Eagle and PCB File are available).

2.BOM list.

3.Clear pictures of PCBA or PCBA samples to us.

4.Pick N Place file.

5.Test procedure for PCBA.

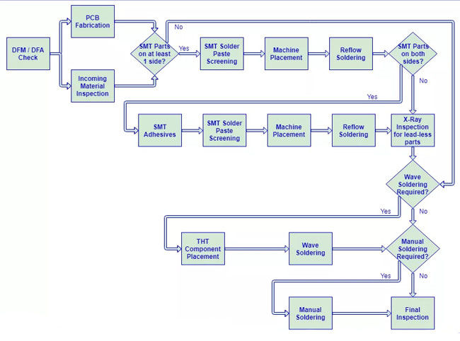
PCB Assembly(SMT) Product Capacity

Material
FR4, (High Tg FR4, General Tg FR4, Middle Tg FR4), Lead-Free Solder Sheet, Halogen Free FR4, Ceramic Filling Material, Teflon, PI
Material, BT Material, PPO, PPE etc.
Board thickness
Mass production: 394mil(10mm) Samples: 17.5mm
Surface finish
HASL, Immersion Gold, Immersion Tin, OSP, ENIG + OSP, Immersion Silver, ENEPIG, Gold Finger
PCB Max panel size
1150mm × 560mm
Layer
Mass production: 2~58 layers / Pilot run: 64 layers, Flexible PCB: 1-12 Layers
Min hole size
Mechanical drill: 8mil(0.2mm) Laser drill: 3mil(0.075mm)
PCBA QC
X-ray, AOI Test, Functional Test
Special Process
Buried Hole, Blind Hole, Embedded Resistance, Embedded Capacity, Hybrid, Partial hybrid, Partial high density, Back drilling, and
Resistance control.
Our service
PCB, Turnkey PCBA, PCB Clone, Housing, PCB Assembly, Component sourcing, PCB manufacturing from 1 to 64 layers
Sanforized
Buried via, Blind via, Mixed Pressure, Embedded Resistance, Embedded Capacitance, Local Mixed Pressure, Local High Density, Back
drill, impedance control.
SMT Capacity
700Million Points/Day
DIP Capacity
0.5Million Points/Day
Certificate
RoHS/ISO9001/TS16949/UL/ISO14001/ISO13485

Small Batch Pcb Fcc Test Prototype Circuit Board Assembly

Why choose us?

We know exactly where we can purchase the components you need.You don't need to look around for suppliers. All you need is only an inquiry or an email.We can help you solve with anything else. With our understanding of the market and our bulk procure-ment advantages,effectively reduce your procurement costs. Instead of facing multiple vendors for a single product,we help you solve all of them.We are in charge of purchasing,quality Why Choose US

1. Save time

We know exactly where we can purchase the components you need.You don't need to look around for suppliers.

2. Save labour


All you need is only an inquiry or an email.We can help you solve with anything else.

3. Save money


With our understanding of the market and our bulk procure-ment advantages,effectively reduce your procurement costs.

4.Free from worry

With our many years of experience,we have built an excellent core team from PCB processing,compent procurement,SMT assembly and finished product testing.We try our best to serve every company.We will always
uphold our service philosophy.win-win,efficient and convenience.

Small Batch Pcb Fcc Test Prototype Circuit Board Assembly
PCBA application:
Small Batch Pcb Fcc Test Prototype Circuit Board Assembly
Q1. How can we guarantee you receive an good quality product?
For PCB, we will use Flying Probe Test, E-test etc. for it.
For PCBA, we need you to offer us a method or test fixture for the function test.Before that, our inspectors will use microscope and X-ray to check the IC footwelding or bad solder etc.

Q2. What file formats do you accept for PCB PCBA production?
Gerber file: CAM350 RS274X PCB file: Protel 99SE, P-CAD 2001 PCB BOM: Excel (PDF,word,txt)

Q3. How many kinds of moulds can you make? Only make the moulds?
We can make many kinds of moulds, such as plastic injection moulds, stamping moulds, die casting moulds and silicone rubber moulds. Besides, we also can produce the final parts for you.

Q4: How to keep our product information and design file secret ?
A: We are willing to sign a NDA effect by customers side local law and promising tokeep customers data in high confidential level.

Product Tags:

60 layer Small Batch Pcb Fcc Test

      

60 layer fcc Pcba Prototype

      

printed circuit board prototype manufacturing

      
Buy cheap Small Batch Pcb Fcc Test Prototype Circuit Board Assembly product

Small Batch Pcb Fcc Test Prototype Circuit Board Assembly Images

Inquiry Cart 0
Send your message to this supplier
 
*From:
*To: Shenzhen Yideyi Technology Limited Company
*Subject:
*Message:
Characters Remaining: (0/3000)